城市生态水系的特征要素及其规划
摘要:对城市生态水系的水文特征、水环境质量、水生态系统结构与功能、河岸带构造及景观效果等特征要素进行了分析, 并以郑州市为例, 提出了各特征要素的指标与规划的重点。
关键词:城市规划; 指标体系; 生态水系; 郑州市
中图分类号:X32 文献标识码:A doi:10.3969/.j issn.1000-1379.2010.11.005
1 城市生态水系的特征要素
在河流健康问题提出以前, 伴随经济、社会发展对河流提出更多的水量和水质需求, 河流治理思想大致经历了从单纯的除害、兴利到兴利除害相结合、寓除害于兴利之中的发展变化。随着经济、社会发展到一定规模, 出现了河流水资源紧缺、水质差、水生态恶化等诸多问题, 反过来影响河流兴利功能的发挥。为了更好地支撑经济社会的可持续发展, 人们逐步意识到系统解决河流问题的重要性。在这一过程中, 河流治理思想也经历了从节约用水、治污、保护水质等发展到河流生态恢复、注重河流自身健康的质的转变。尽管对河流健康的概念还存在方方面面的争议, 但涵盖了水生态系统与满足社会服务价值的看法被认可、被接受的程度较高, 而对生物和生态系统的关注是目前河流保护、管理活动的重要内容。
1. 1 城市水系的基本功能
多数城市的水系主要由水库、河流、湖泊等组成, 在城市建设中承担了防洪排涝、供水、水体自净、生态走廊、文化承载、旅游景观、水产养殖、改善城市环境等综合性功能。张丙印等[1]提出, 城市河流功能可以分为流水功能、亲水功能、空地功能和自然生态功能(见表1), 各功能之间相互作用、相互影响。
表1 城市河流的功能

1. 2 城市生态水系的空间关系
城市水系治理应处理好几个空间关系[2], 即水系与城市绿化空间体系的关系、水系与环境质量的保护与控制、水系网络的连通和衔接, 因此要实现城市水系水体功能全面发挥, 必须水体、岸线、滨水空间统筹考虑。水体是核心层, 以水域控制线为基准线, 是水系生态保护和生态修复的重点。岸线是水系生态绿化建设与修复的重点, 也是滨水功能设施布局的重点。濒临水体的陆域是进行城市各类功能布局、开发建设以及生态保护的重点地区。水系和城市绿化系统一起, 形成城市总体空间格局的重要组成部分, 即城市总体框架虚实相生的“虚空间”体系, 起着重要的生态作用; 水系河网不仅能强化水系的自净能力, 还能形成连续的水网游览线路, 提升城市游憩和旅游功能。
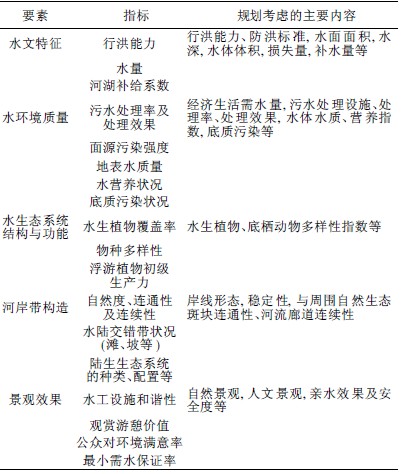
1. 3 城市生态水系特征要素
目前, 生态水系特征要素的研究较多, 其特征要素也因研究对象的差异而各有侧重。笔者立足于城市水系的功能及其在城市总体空间格局的定位, 提出了生态水系的五大特征要素及相应的指标体系(见表2)。这些要素互相依存、互相影响、互相辅助, 完成不同的河流生态过程, 发挥不同的功能, 有机地组成完整的河流生态系统。
表2 城市生态水系的特征要素与指标体系

2 郑州市生态水系要素指标体系构建
2. 1 郑州市城市水系概况
郑州市北有黄河, 南有设计的南水北调总干渠, 城区内现有贾鲁河、金水河、东风渠、熊耳河、索须河等9 条河流。市区河道均属季节性河流, 除贾鲁河下游、七里河下游、潮河有少量基流外, 其余河道无自然基流, 非汛期干涸或排泄城市污水, 雨季则雨、污并流而下。除金水河、熊耳河、东风渠的部分河段外, 其余均无水面景观。河流两侧一般无防护林, 仅贾鲁河两岸有少量树木。郑州市市区及周边地区与城市水系关系密切的水库有12座, 包括尖岗、常庄等7座中型水库, 刘湾等5座小(1)型水库, 担负着城市防洪、供水的重任。西流湖位于郑州西部, 是郑州市的备用水源地。目前, 城市水系存在以下主要问题:
(1)防洪设施不完善、生态功能不健全。随着郑州城市化进程的加快, 下垫面硬化加大了洪涝灾害风险。现有河道中金水河、熊耳河受到城市建设用地条件限制, 自身已无法达到防洪排涝标准; 现有部分水库年久失修, 已不能实现原有的设计功能; 加上祭城调蓄池(龙湖)、圃田调蓄池(龙子湖)等关键工程尚未建设, 使得整个城市水系设施不完善, 功能也不健全。
(2)防洪标准偏低, 行洪排涝能力不足。现状市区内河道中, 除金水河、东风渠、熊耳河、七里河等部分已治理河道防洪排涝标准达到了20~50 a一遇防洪、5a一遇除涝之外, 大部分未进行河道治理, 行洪断面小, 淤积严重, 建筑物不完善。即便是已治理的河道, 多数河段防洪标准也一般为20a一遇, 除涝标准接近5a一遇, 远达不到城市防洪的要求。位于城市上游的水库均存在着不同程度的险情, 年久失修、设施老化、库区淤积严重等。
(3)水资源紧缺, 配置不合理。郑州市多年平均水资源量为13.4亿m3, 人均资源量不足200m3, 约为全省人均的1/2、全国人均的1/10, 水资源严重匮乏。河道均属季节性河流, 雨水资源、中水资源也未能得到有效利用, 地下水超采形成局部漏斗。
(4)河流水质污染严重。郑州市工业废水和城市生活污水排放量逐年增长, 河道、水库、地下水均受到不同程度的污染,除金水河外, 大多数河流断面水质超过Ⅴ类水标准, 无法达到水功能区划和河流生态所需要的水质标准。
(5)水体生态功能退化, 滨河生态环境单调。水体严重污染、河道堤岸工程阻隔、生态环境水量不足等, 造成河湖萎缩、河道断流、生态环境恶化, 城市水系中的水生植物、鱼类、底栖生物、微生物、湿地等大多消亡, 既丧失了水体的自净能力, 又破坏了河、湖滨水景观环境。同时, 河道裁弯取直大量采用混凝土、浆砌石等建筑材料, 堤岸简单划一, 河道内水体污浊, 城市滨河生态环境单调, 亲水景观建设较为落后。
2. 2 郑州市生态水系指标体系及规划
(1)首先确保防洪安全, 再考虑营造城市水景。针对郑州市水系现状与特点, 考虑中水回用、雨水资源化。
(2)河岸带构造是水系规划的重点。面对城市总体规划中与水争地的现实, 水系规划不仅要考虑岸线的自然度、连通性及连续性, 还要对水体、岸线的水陆交错带(滩、坡等)进行控制, 同时, 还要对城市总体规划提出陆生生态系统的种类、配置等方面的要求。
(3)必须了解城市面源污染强度、有限的地表水质量、底质污染、水营养化程度等基本状况, 明确污水处理率及处理效果。
(4)为提升水体的观赏游憩价值, 营造水景的水工设施应具备较好的和谐性, 通过各种供水工程措施, 保证景观最小需水保证率, 提高公众对环境的满意率。
最终的城市生态水系的水生态系统结构与功能包括水生植物覆盖率、物种多样性、浮游植物初级生产力等关键指标, 通过这些指标的控制, 形成较为完善的生态水系。
3 对指标体系的相关探讨
(1)时间尺度与生态水系规划措施。生态水系的时间尺度对于资料的收集、评价结果的综合都很重要。河流水生、滨水陆生生物生命周期的差异, 反映的是河流不同尺度的生态状态, 真正意义的河流生态恢复已经超出生态水系规划的时间尺度(通常是10a左右)。因此, 规划所能考虑的生态水系特征,还是以考虑满足社会服务功能为主的时间尺度, 水生态系统的恢复主要是立足于营造河岸带生态水工程和生态植被, 营造水生态趋于良性发展的环境, 还不能追求水生态系统结构和功能的完整性、可恢复性。
(2)服务功能与生态水系规划工作的核心。在生态水系服务功能的评判中, 各要素、各指标间的作用机理错综复杂, 如何在维持河流生态系统结构的完整性和保持河流的社会服务功能之间建立一种协调状态, 对于生态水系的建设、维护具有重要意义。因此, 根据郑州市水系的特点, 水通、水清是规划的核心, 水系河网构建、水资源配置及水源方案、水质保护是规划重点。
参考文献:
[ 1] 张丙印, 倪广恒. 城市水环境工程[M] . 北京: 清华大学出版社, 2005.
[ 2] 陈雄志. 城市水系规划规范条文说明征求意见稿[R] . 武汉: 武汉城市规划设计研究院, 2005.
作者简介: 何予川(1971—), 男, 河南正阳人, 高级工程师, 研究方向为水利规划。
|
延伸阅读
|


